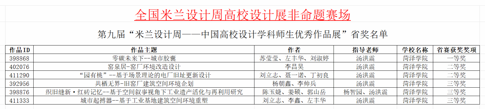
近期,第九届“米兰设计周一一中国高校设计学科师生优秀作品展”非命题赛场山东赛区评选结果正式揭晓。beat365正版唯一官网学子共斩获6项奖项,其中一等奖1项、二等奖2项、三等奖3项。

据悉,“米兰设计周——中国高校设计学科师生优秀作品展”是教育部中国高等教育学会发布的《全国普通高校学科竞赛排行榜》入选A类赛事,是高校教育教学改革和创新人才培养的重要竞赛项目。活动旨在推动我国设计学科高等教育人才培养创新,为国内优秀的设计学科专业人才提供国际化、高规格的学习、交流和展示平台,从而推动我国设计教育交流与进步,推动国内外高校艺术教育的交流发展,搭建全国高校设计学科师生交流学习平台。
一直以来,beat365官网高度重视各类学科竞赛,通过学科竞赛带动实践教学,不断融合课堂教学、 实践训练与专业赛事,充分发挥学科竞赛服务教育教学和人才培养的作用。全院师生集聚发力,“以赛促教、以赛促学、学赛结合”,培养了学生的创新意识和解决问题的能力,促进了学生职业素养与专业技能的共同发展。